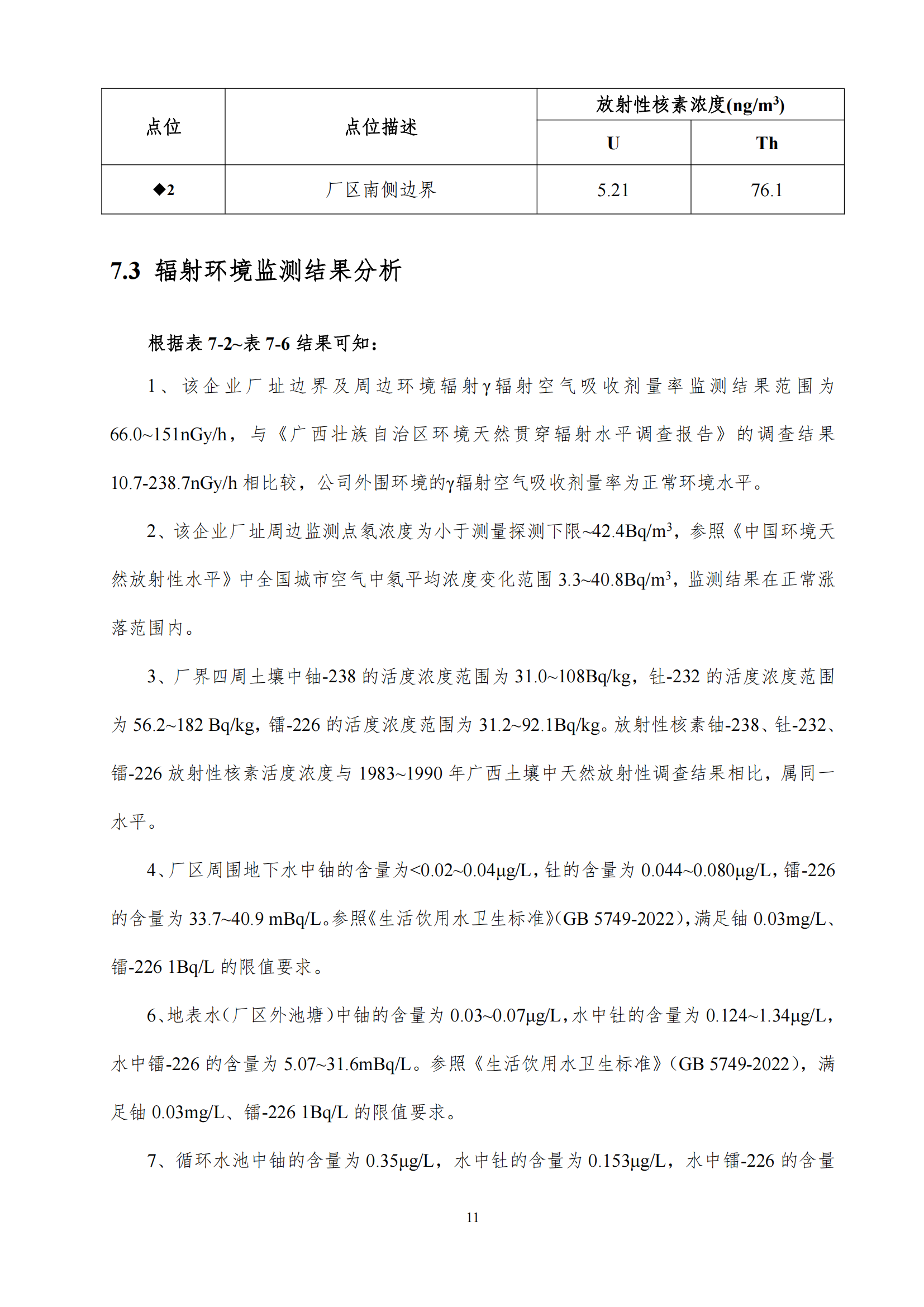
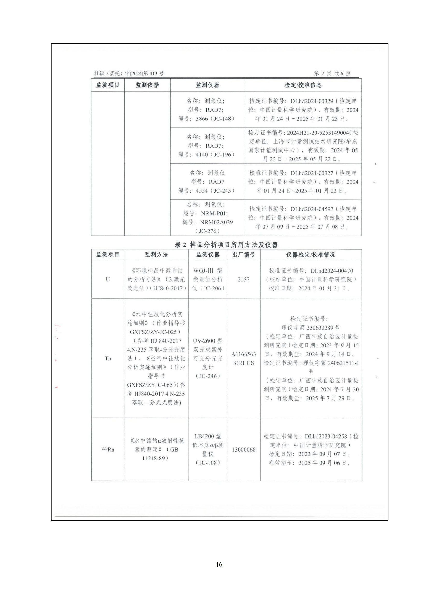
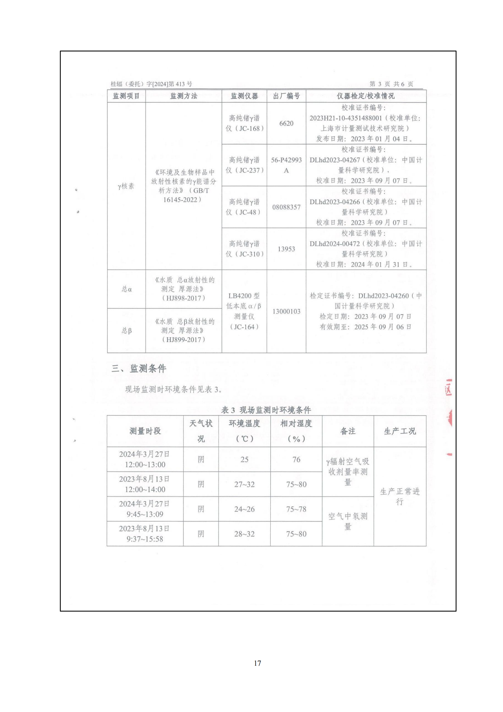
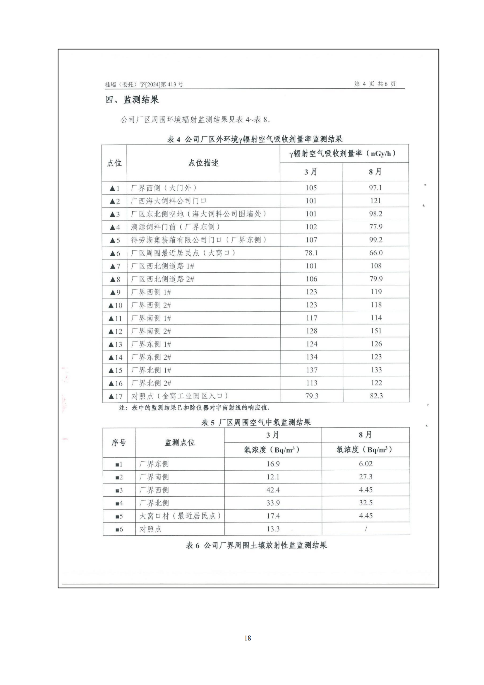
广西源丰达资源科技有限公司环境辐射监测年度报告(2024年度)网站公示
根据《伴生放射性矿开发利用企业环境辐射监测及信息公开办法(试行)》(国环规辐射(2018)1号)的规定,广西源丰达资源科技有限公司委托了有资质单位开展2024年度环境辐射监测,监测单位依据相关标准与技术规范编制了监测方案(见附件1),完成了监测分析,出具了《广西源丰达资源科技有限公司2024年度环境辐射监测报告》(见附件2),并编制了《广西源丰达资源科技有限公司环境辐射监测年度报告(2024年)》(见附件3),现按照有关要求向社会公开。
附件1:广西源丰达资源科技有限公司2024年度环境辐射监测方案
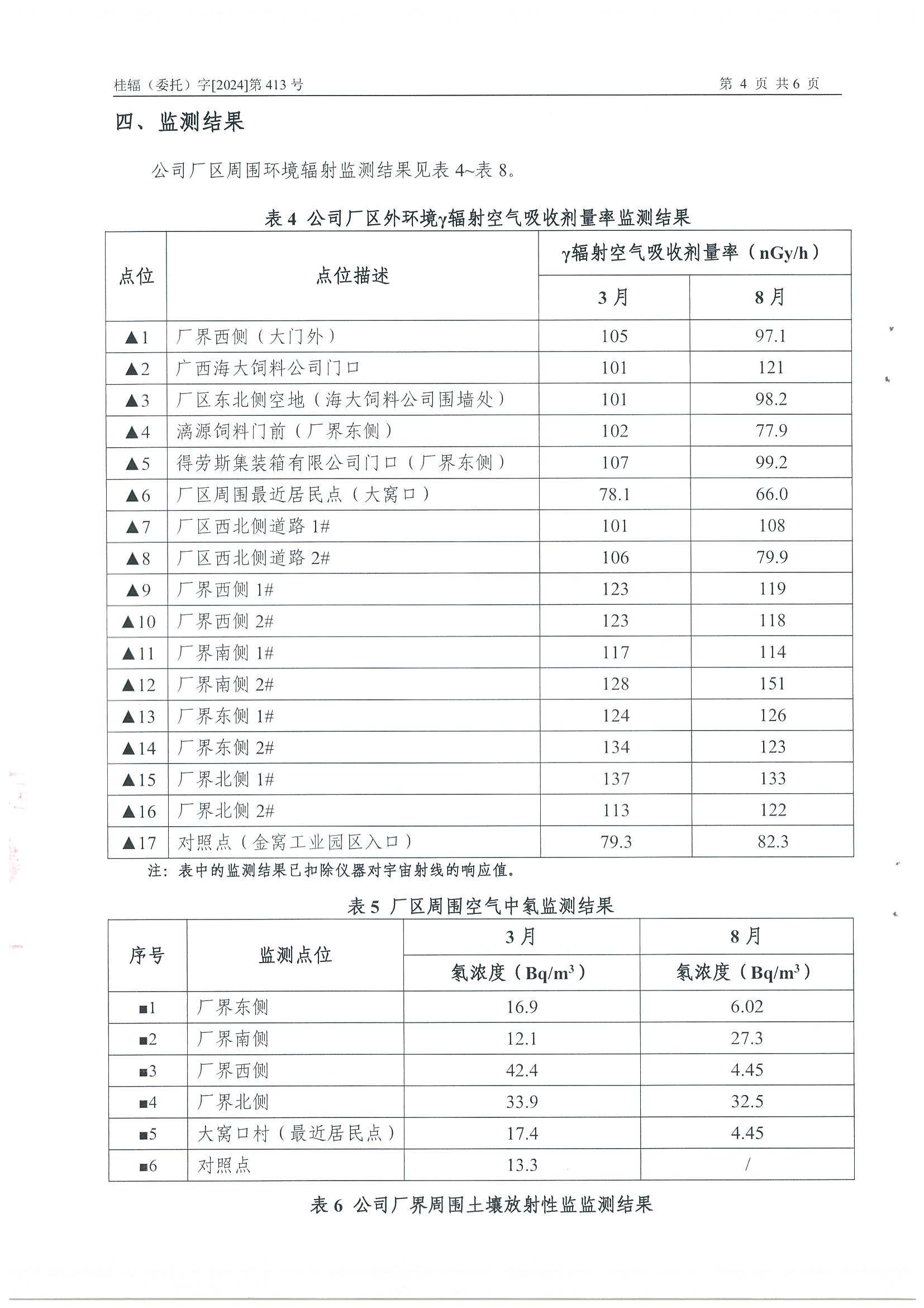
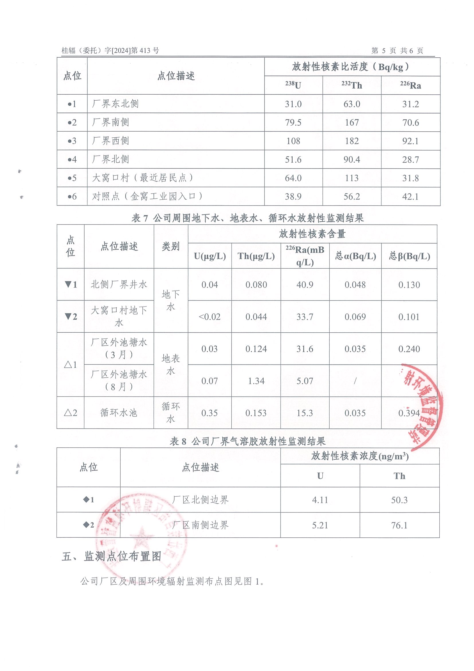
附件2:广西源丰达资源科技有限公司2024年度环境辐射监测报告
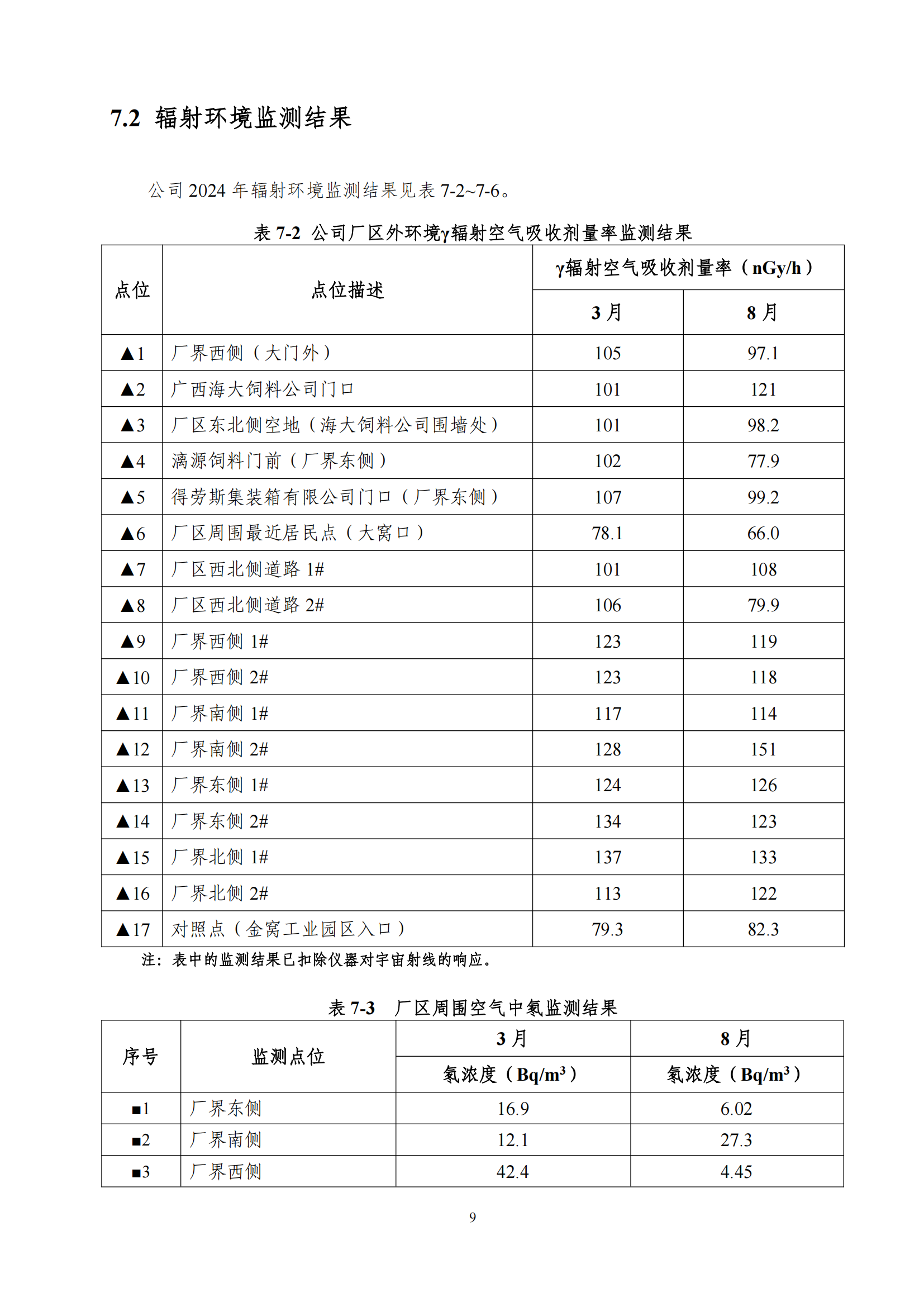
附件3:广西源丰达资源科技有限公司环境辐射监测年度报告(2024年)
附件1:



b附件2:







附件3:





















